2. Add Two Numbers
Medium
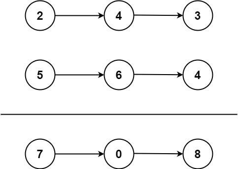
Input: l1 = [2,4,3], l2 = [5,6,4]
Output: [7,0,8]
Explanation: 342 + 465 = 807.Input: l1 = [0], l2 = [0]
Output: [0]Input: l1 = [9,9,9,9,9,9,9], l2 = [9,9,9,9]
Output: [8,9,9,9,0,0,0,1]Previous1359. Count All Valid Pickup and Delivery OptionsNext671. Second Minimum Node In a Binary Tree
Last updated
